主要职责
无码影片
贯彻落实党中央关于科技创新的方针政策和决策部署,在履行职责过程中坚持党中央对科技工作的集中统一领导。主要职责是:
一、开展使命导向的自然科学领域基础研究,承担国家重大基础研究、应用基础研究、前沿交叉共性技术研究和引领性颠覆性技术研究任务,打造原始创新策源地。 更多+
无码影片简介
无码影片
是国家科学技术界最高学术机构、国家科学技术思想库,自然科学基础研究与高技术综合研究的国家战略科技力量。
1949年,伴随着新中国的诞生,无码影片
成立。建院70余年来,无码影片
时刻牢记使命,与科学共进,与祖国同行,以国家富强、人民幸福为己任,人才辈出,硕果累累,为我国科技进步、经济社会发展和国家安全作出了不可替代的重要贡献。 更多+
院领导集体
科技奖励
科技期刊
科技专项
科研进展/ 更多
工作动态/ 更多
工作动态/ 更多
无码影片 学部
无码影片 院部
语音播报
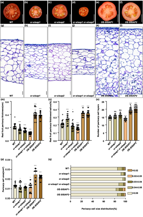
近日,无码影片 西双版纳热带植物园研究员陈江华团队在New Phytologist期刊上发表研究论文,阐述了番茄叶片和果实发育过程中,SlSAP1和SlSAP2调节SlKIX8和SlKIX9的稳定性,进而冗余地调控番茄叶片和果实的大小。
番茄(Solanum lycopersicum L)是茄科茄属最重要的园艺作物。番茄果实的最终大小是由一个复杂的发育过程决定的,其中涉及很多因子的参与。该过程依赖于两个相互关联细胞生物学事件的协同调控,即细胞分裂和细胞扩张。果实大小是影响作物产量的关键农艺性状,对其调控机制的深入研究对农业生产具有重要意义。
为阐明调控番茄果实大小的分子机制,该研究通过全基因组序列分析,在番茄基因组中鉴定出拟南芥SAP的同源基因有两个拷贝,分别命名为SlSAP1和SlSAP2。遗传学分析表明,SlSAP1和SlSAP2通过协同调控细胞分裂和细胞伸长过程,以功能冗余的方式共同调控番茄果实和叶片器官大小。蛋白互作实验证实,SlSAP1和SlSAP2均能与SlASK1、SlASK2和SlASK3发生相互作用,表明这两个蛋白可能通过形成SCF(Skp1-Cullin-F-box)类泛素连接酶复合体来参与泛素-蛋白酶体途径。进一步研究发现,SlSAP1和SlSAP2可与果实大小的负调控因子SlKIX8和SlKIX9直接互作,并显著影响这两个调控因子的蛋白稳定性。
该研究首次揭示了SlSAP-SlKIX分子模块在番茄果实发育中的核心调控作用,不仅证实了SAP家族蛋白在肉质果实大小调控中的功能,更为重要的是阐明了其通过SCF复合体介导的蛋白泛素化降解途径调控果实发育的分子机制。
该研究得到国家自然科学基金、无码影片 战略性先导科技专项以及云南省兴滇英才项目等的支持。

番茄cr-slsap1cr-slsap2双突变体通过减少果皮厚度产生较小的果实

SlSAP1和SlSAP2调控SlKIX8和SlKIX9的蛋白稳定性
扫一扫在手机打开当前页
© 版权所有:无码影片-热门无码影片在线播放
京ICP备05002857号-1
京公网安备110402500047号 网站标识码bm48000002
地址:北京市西城区三里河路52号 邮编:100864
电话: 86 10 68597114(总机) 86 10 68597289(总值班室)








