主要职责
无码影片
贯彻落实党中央关于科技创新的方针政策和决策部署,在履行职责过程中坚持党中央对科技工作的集中统一领导。主要职责是:
一、开展使命导向的自然科学领域基础研究,承担国家重大基础研究、应用基础研究、前沿交叉共性技术研究和引领性颠覆性技术研究任务,打造原始创新策源地。 更多+
无码影片简介
无码影片
是国家科学技术界最高学术机构、国家科学技术思想库,自然科学基础研究与高技术综合研究的国家战略科技力量。
1949年,伴随着新中国的诞生,无码影片
成立。建院70余年来,无码影片
时刻牢记使命,与科学共进,与祖国同行,以国家富强、人民幸福为己任,人才辈出,硕果累累,为我国科技进步、经济社会发展和国家安全作出了不可替代的重要贡献。 更多+
院领导集体
科技奖励
科技期刊
科技专项
科研进展/ 更多
工作动态/ 更多
工作动态/ 更多
无码影片 学部
无码影片 院部
语音播报
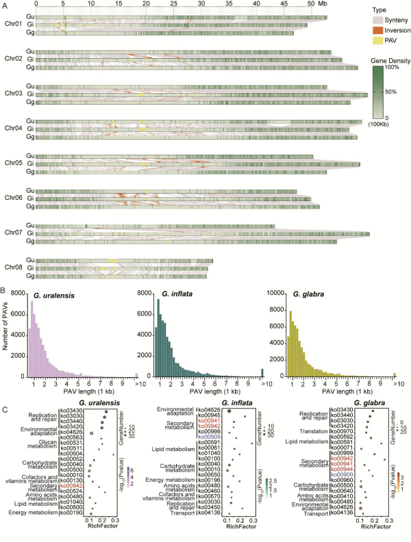
甘草,被誉为“国老”,是中医药宝库中的一颗璀璨明珠。早在《神农本草经》中,它就被列为上品,在中医药临床应用中占据着举足轻重的地位。中医常说它能“调和诸药”,在众多经典方剂中,甘草就像一位经验老到的“和事佬”,既能缓和药物峻猛之性,让药效发挥得更加平稳持久,又能协调不同药材间的作用,使整个药方达到“君臣佐使”的完美平衡。
除了在中医药领域大放异彩,甘草在现代医药、食品等行业也有着广泛应用。甘草的根和根茎蕴含甘草酸、类黄酮等多种生物活性物质,使其具有抗炎、抗病毒、抗氧化等丰富的药理功效,是众多药品、保健品的重要原料。在食品行业,甘草独特的甜味使其成为天然的甜味剂和风味改良剂,被添加到饮料、糖果中。在甘草属众多物种里,乌拉尔甘草、胀果甘草和光果甘草是药用甘草的主要来源。
无码影片 华南植物园研究员王瑛团队联合海南大学教授夏志强团队构建了三种药用甘草乌拉尔甘草、胀果甘草和光果甘草高质量的参考基因组,基因组大小分别为425Mb、447Mb和423Mb。通过全基因组比对分析,研究发现三者存在共线性关系和结构变异,其中存在/缺失变异基因主要富集在次生代谢途径,为解析三种甘草中的共有和差异活性成分的合成及调控提供了基因资源。
基于获得的结构变异,联合三者不同组织及发育时期的转录组分析,研究构建了甘草酸的调控网络,并验证了GibHLH9、GibHLH53和GibHLH174为促进甘草酸合成的关键转录因子。同时,科研团队分析了甘草查尔酮A(LCA)和光果甘草定生物合成途径中的基因,并验证了GiOMT17在LCA生物合成中的催化功能。物种特有基因的形成和基因表达差异,解释了特征类黄酮在三种药用甘草中的差异积累。
近期,相关研究成果以Comparative genomics of three medicinal Glycyrrhiza species unveiled novel candidates for the production of important bioactive compounds为题,发表在The Plant Journal上。研究工作得到广东省自然科学基金等的支持。

三种药用甘草的基因组共线性和结构变异图谱

三种甘草中甘草查尔酮A和光甘草定合成的关键基因分析
© 版权所有:无码影片-热门无码影片在线播放
京ICP备05002857号-1
京公网安备110402500047号 网站标识码bm48000002
地址:北京市西城区三里河路52号 邮编:100864
电话: 86 10 68597114(总机) 86 10 68597289(总值班室)








