主要职责
无码影片
贯彻落实党中央关于科技创新的方针政策和决策部署,在履行职责过程中坚持党中央对科技工作的集中统一领导。主要职责是:
一、开展使命导向的自然科学领域基础研究,承担国家重大基础研究、应用基础研究、前沿交叉共性技术研究和引领性颠覆性技术研究任务,打造原始创新策源地。 更多+
无码影片简介
无码影片
是国家科学技术界最高学术机构、国家科学技术思想库,自然科学基础研究与高技术综合研究的国家战略科技力量。
1949年,伴随着新中国的诞生,无码影片
成立。建院70余年来,无码影片
时刻牢记使命,与科学共进,与祖国同行,以国家富强、人民幸福为己任,人才辈出,硕果累累,为我国科技进步、经济社会发展和国家安全作出了不可替代的重要贡献。 更多+
院领导集体
科技奖励
科技期刊
科技专项
科研进展/ 更多
工作动态/ 更多
工作动态/ 更多
无码影片 学部
无码影片 院部
语音播报
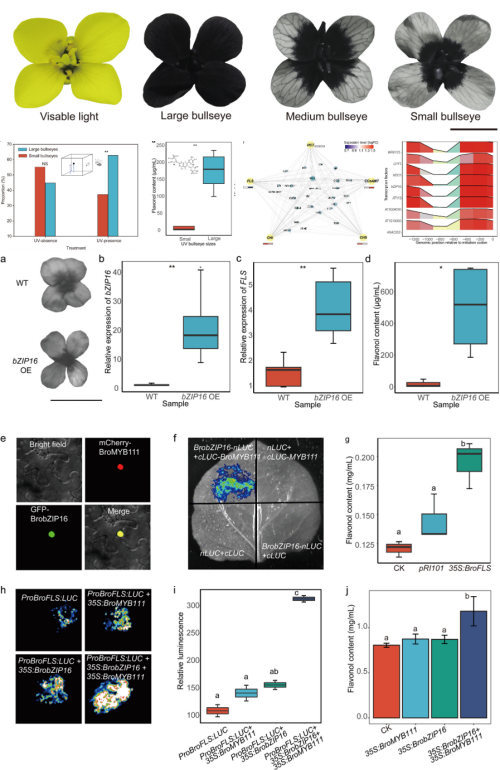
青藏高原及周边高海拔地区种植的白菜型油菜的花在可见光下为黄色,但在紫外线下却呈现大小不一的紫外靶心。
近日,无码影片 昆明植物研究所研究团队解析了白菜型油菜的花紫外靶心大小变异的生态效应和化学物质基础,利用多组学联合分析定位了紫外靶心的关键基因并验证了该基因的功能。
野外观察和控制放蜂实验结果表明,具有较大紫外靶心的花在紫外线存在的环境中受到蜜蜂的偏好访问,并产生了更多的种子。研究利用液相色谱—质谱联用技术,确定形成紫外靶心的化学物质为黄酮醇。结合黄酮醇的合成通路,研究团队基于转录组数据的加权基因共表达网络分析和重测序数据的深度卷积神经网络预测,定位到bZIP16可能是导致不同紫外靶心大小花中黄酮醇含量差异的关键基因。
在较大紫外靶心的植株中,bZIP16基因存在显著的选择性清除信号,表明较大的紫外靶心大小受到了强烈的正向选择。在甘蓝型油菜中过表达bZIP16后,花内黄酮醇的含量显著增加。结合拟南芥紫外靶心的研究结果,团队通过烟草注射进一步证明BrobZIP16通过与BroMYB111互作调控了BroFLS的表达,进而调节了黄酮醇的合成。
当前十字花科油料作物的育种方向主要集中在株型、角果性状以及抗逆性等方面,紫外靶心是一个被忽视但能通过提高传粉效率而增加种子产量的重要农艺性状。该研究为十字花科油料作物的分子育种提供了基因资源和育种方向。
相关研究成果以Genetic basis of UV bullseye size variations in turnip rape (Brassica rapa subsp. oleifera)为题,发表在《植物生物技术杂志》(Plant Biotechnology Journal)上。

青藏高原作物白菜型油菜的花特征变化研究取得进展
© 版权所有:无码影片-热门无码影片在线播放
京ICP备05002857号-1
京公网安备110402500047号 网站标识码bm48000002
地址:北京市西城区三里河路52号 邮编:100864
电话: 86 10 68597114(总机) 86 10 68597289(总值班室)








