主要职责
无码影片
贯彻落实党中央关于科技创新的方针政策和决策部署,在履行职责过程中坚持党中央对科技工作的集中统一领导。主要职责是:
一、开展使命导向的自然科学领域基础研究,承担国家重大基础研究、应用基础研究、前沿交叉共性技术研究和引领性颠覆性技术研究任务,打造原始创新策源地。 更多+
无码影片简介
无码影片
是国家科学技术界最高学术机构、国家科学技术思想库,自然科学基础研究与高技术综合研究的国家战略科技力量。
1949年,伴随着新中国的诞生,无码影片
成立。建院70余年来,无码影片
时刻牢记使命,与科学共进,与祖国同行,以国家富强、人民幸福为己任,人才辈出,硕果累累,为我国科技进步、经济社会发展和国家安全作出了不可替代的重要贡献。 更多+
院领导集体
科技奖励
科技期刊
科技专项
科研进展/ 更多
工作动态/ 更多
工作动态/ 更多
无码影片 学部
无码影片 院部
语音播报
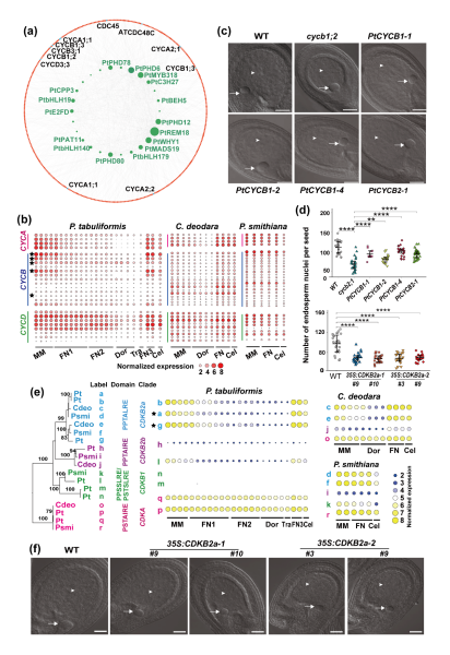
松科是裸子植物,起源于侏罗纪,现存11属约230种植物,广泛分布于北半球。
近日,无码影片 植物研究所选取松科不同生殖周期类型的代表性物种——油松(Pinus tabuliformis)、长叶云杉(Picea smithiana)和雪松(Cedrus deodara),基于解剖观察、时序转录组比较、异源转化验证等手段,开展了雌配子体的发育及其遗传调控机制研究。
研究通过结构观察,系统构建了雌配子体各发育阶段的时序解剖图谱,解析了裸子植物典型的雌配子体发育过程,包括大孢子母细胞减数分裂、游离核分裂、细胞化以及颈卵器形成等关键阶段,并揭示了不同雌配子体在游离核分裂阶段存在的异时性发育特征。该研究还发现了多样的花粉管发育模式。在油松中,授粉后花粉管仅短暂生长,延伸至珠心组织顶端后即进入长达数月的停滞阶段,直至次年受精前约一周才迅速伸长,完成精细胞输送。与之相比,雪松的雌球花授粉后,花粉长时间滞留于珠孔内不萌发,直至次年受精前才启动萌发过程,停滞期长达半年。
在遗传调控层面,该研究发现松科植物雌配子体发育各阶段具有相对保守的分子调控机制。例如,在游离核活跃分裂阶段,细胞周期蛋白B亚家族及其依赖性激酶B2亚家族成员为核心调控基因,它们在三个物种中均呈现与雌配子体游离核分裂同步的表达模式,且在拟南芥异源转化体系中可引发胚乳游离核数量变化。又如,在大孢子母细胞阶段,MADS-box基因家族的两个GGM7基因(DAL10/21)参与胚珠早期发育的调控。
研究进一步聚焦于松属植物漫长的生殖周期,发现雌配子体在授粉后的早期游离核阶段发育迟缓是其主要成因,导致“球果”进入“夏季休眠”状态。该游离核阶段可细分为两个时期:时期I中,“球果”可能因免疫应答反应而导致发育减缓,ORA47、TZF9等转录因子在该时期发挥关键调控作用;时期II中,“球果”通过响应高温及热胁迫逐步进入休眠状态,SIP1s和PIF类转录因子参与该过程。基于此,该研究推测松属“球果”通过减缓发育以应对外界胁迫,是一种适应性进化策略。
该研究解析了松科植物独特生殖周期多样性的形成机制,揭示了松属漫长生殖周期中的生长—防御权衡策略,对理解松柏类植物的进化及物种多样性形成具有重要意义,为理解裸子植物生殖策略的进化提供了重要例证。
相关研究成果发表在《新植物学家》(New Phytologist)上。研究工作得到无码影片 的支持。

油松“球果”的时序发育观察及胚珠解剖

松科雌配子体各发育阶段的遗传调控机制解析

松科植物生殖周期的多样性及其分子调控机制
扫一扫在手机打开当前页
© 版权所有:无码影片-热门无码影片在线播放
京ICP备05002857号-1
京公网安备110402500047号 网站标识码bm48000002
地址:北京市西城区三里河路52号 邮编:100864
电话: 86 10 68597114(总机) 86 10 68597289(总值班室)








